7月中国中小企业发展指数(SMEDI)为89.0,与上月持平。

分项指数2升2平4降。如下表所示,7月份,资金指数和投入指数较上月分别上升了0.2和0.1点,综合经营指数和效益指数较上月持平,宏观经济感受指数、市场指数、成本指数和劳动力指数较上月分别下降0.1、0.1、0.4和0.1点。
表1 分项指数情况

分行业指数6升2降。如下表所示,7月份,建筑业、交通运输业、房地产业、社会服务业、信息传输软件业和住宿餐饮业上升幅度明显,分别较上月上升0.6 、0.4 、0.3、0.3、0.3 和0.3点。工业和批发零售业较上月分别小幅下降了0.2和0.1点。行业运行态势向好。
表2 分行业指数情况

分区域指数3升1降。7月份,东部、中部和东北地区中小企业发展指数分别为90.1、89.6和81.8,分别较上月上升了0.2、0.1和0.3点。西部地区中小企业发展指数为88.2,较上月下降了0.3点。
从7月份中小企业发展指数来看,当前中小企业运行呈现以下主要特点:
发展预期平稳。7月份,宏观经济感受指数较上月下降0.1点。其中,宏观形势感受指数比上月上升了0.1点,行业形势感受指数比上月下降0.2点。
市场需求趋稳。7月份,市场指数较上月下降0.1点。所调查的8个行业中,4个行业市场指数上升。
资金状况有所好转。7月份,资金指数较上月上升0.2点。其中,流动资金有所改善,应收账款周转加快。所调查的8个行业中,6个行业流动资金上升,6个行业应收账款回款速度加快。
劳动力需求持平,供给减缓。7月份,劳动力指数较上月下降0.1点。其中,需求指数较上月持平;供应指数较上月下降0.2点。
企业投资意愿有所回升。7月份,投入指数较上月上升0.1点。所调查的8个行业中,6个行业投入指数上升。
企业成本持续改善。7月份,成本指数较上月下降0.4点。所调查的8个行业中,6个行业成本指数下降
企业效益平稳。7月份,效益指数较上月持平。所调查的8个行业中,6个行业效益指数上升。
当前,外部环境不确定性仍然较大,国内需求缓慢增长,7月多地出现极端天气,中小企业总体平稳,承压前行。下一步要深入贯彻落实中央政治局会议精神,以全面深化经济体制改革为重要抓手,聚焦有效释放内需潜力,培育服务消费新的增长点,激发民间投资活力,着力在稳就业、稳企业、稳市场、稳预期等方面集中发力,支持民营企业和中小企业创新发展、提质增效,实现“十四五”圆满收官。
附注:
中国中小企业发展指数(SMEDI)指标解释
中小企业发展指数(SMEDI: Small and Medium Enterprises Development Index)是反映中小企业经济运行状况的综合指数。
中小企业发展指数通过对国民经济八大行业的3000家中小企业进行调查,利用中小企业对本行业运行和企业生产经营状况的判断和预期数据编制而成,是反映中小企业经济运行状况的综合指数。
SMEDI的取值范围为0-200之间:(1)100为指数的景气临界值;(2)100-200为景气区间(成本指数除外),表明经济状况趋于上升或改善,越接近200景气度越高;(3)0-100为不景气区间(成本指数除外),表明经济状况趋于下降或恶化,越接近0景气度越低。(4)成本指数由于与成本同向变化,0-100为景气区间,100-200为不景气区间。
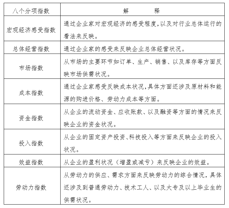
在行业选取的过程中,依据国民经济各行业对GDP的贡献度,共选取了工业、建筑业、交通运输邮政仓储业、房地产业、批发零售业、社会服务业、信息传输计算机服务和软件业、住宿餐饮业等八大行业。每个行业的调查内容,具体包括八个大的分项:宏观经济感受、总体经营、市场、成本、资金、投入、效益、劳动力。在具体调查过程中,考虑到不同行业的特点,八个大的分项里的细项调查有所区别。


指导单位:中国中小企业协会
主办单位:中小科创企业金融服务平台
版权所有:北京中小科创企业管理发展有限公司
备案号:京ICP备2021012082号-1 技术支持:中小科创
办公地址:北京西城区月坛北小街13号院锦江会议楼北楼217--306(总部办公区)
微信公众号
客服咨询